腾冲市 [切换站点]
同城头条  >  本地资讯  >  龙陵县公安局辅警招聘公告
龙陵县公安局辅警招聘公告
2025年11月27日 10:57   浏览:322   来源:云聚城乡·头条
龙陵县公安局辅警招聘公告

根据工作需要,龙陵县公安局拟面向社会公开招聘警务辅助人员11人,现将有关事项公告如下:

一、招聘岗位及招聘人数

共招聘警务辅助人员11人,经综合考核后,确定聘用的警务辅助人员与龙陵县公安局按规定程序订立劳动合同,招聘岗位、条件等详见附件。

二、招聘条件

(一)基本条件

1. 具有中华人民共和国国籍;

2. 拥护宪法,遵守国家法律法规;

3. 年龄范围:18周岁以上,35周岁以下;

4. 具有高中(中专)及以上文化程度;

5. 身体健康,五官、体型端正,无残疾、重听、口吃、色盲、色弱、传染病、纹身,无明显生理缺陷,两眼裸视力均在4.5以上,男性身高1.65米以上,女性身高1.56米以上,具有正常履行职责所需的身体素质和工作能力;

6. 自愿从事辅助工作,具有良好的道德情操和心理素质,具有忠诚、奉献、吃苦耐劳的精神,品行端正、作风正派、爱岗敬业,服从组织安排,纪律观念较强,能够保守工作秘密;

7. 具备国家法律法规规定及履行岗位职责所需的其他条件。

(二)优先聘用条件

退伍军人、公安院校毕业生、汽车驾驶或特需技能人才优先招聘,并可适当放宽招录条件。

(三)有下列情形之一的人员,不予聘用

1. 受过刑事处罚或者涉嫌违法犯罪尚未查清的,受过治安管理处罚或因违法行为,受过限制人身自由等其他行政处罚的;

2. 曾被收容教养、收容教育或者有吸毒史的;

3. 被国家机关、事业单位开除公职或者辞退的;

4. 曾因违反辅警人员有关管理规定而解除劳动合同的;

5. 因犯错误正在接受审查或受处分且处分期限未满的;

6. 本人家庭成员或近亲属被判处刑罚的,本人或家庭成员、近亲属参加非法组织、邪教组织或从事其他危害国家安全活动的;

7. 有较为严重的个人不良信用记录的;

8. 患有严重身体疾病或精神疾病,患有癫痫等间歇性疾病,不宜从事警务辅助工作的;

9. 现役军人、在读全日制高校学生、国家法律法规和有关劳动用工规定不能招聘的;

10. 其他不适合从事警务辅助工作情形的。

三、招聘程序

招聘工作按照报名、资格审查、体能和理论测试、面试、体检、政审、公示、聘用等程序进行。

(一)招聘公告

龙陵县公安局于20251126日,在“龙陵警方”公众号发布招聘公告。

(二)报名

1. 报名时间:20251127日至123日,8:0011:3014:3017:30

2. 报名地点:龙陵县公安局政工室(龙陵县公安局办公楼319室)。

联系人:王先生,联系电话:08756123273

3. 报名要求

1)采取本人现场报名,严禁代报;

2)报名时需本人持身份证(或户口簿、户籍证明)、毕业证原件及所报考岗位条件要求的其他证明材料原件及复印件1份(A4纸张),现场填写《龙陵县公安局警务辅助人员报名登记表》,已经就业人员需出具原单位同意报考证明;

3)报名时请上交彩色免冠5分近照3张。

(二)资格审查

龙陵县公安局成立公开招聘领导小组,现场对报考人员的身份、年龄、学历等进行资格审查,符合应聘条件者,准予进入后续程序。资格审查工作贯穿招聘工作全过程,对不符合报名条件、弄虚作假或违反招聘规定的,取消其应聘资格。

(三)体能和理论测试

1、体能测试

男子:10米×4往返跑、1000米跑、纵向摸高。

女性:10米×4往返跑、800米跑、纵向摸高。

体能测试时间及地点另行通知,体能测试标准执行招录人民警察标准。

2、理论测试

体能测试成绩供用人单位参考,笔试根据岗位要求由考评组确定内容评价计分,综合成绩按以下方法计算:综合成绩=笔试成绩×40%+面试成绩×60%。

(四)面试

面试以结构化方式进行。

(五)体检和政审

根据综合成绩,按照招聘人数等额确定进入体检和政审环节人员。出现体检、政审不合格或个人放弃等情形的,按照面试成绩排名依次递补。

1. 体检。应聘人员在指定的医院参加体检,体检参照《公务员录用体检通用标准(试行)》和《公务员录用体检特殊标准(试行)》。体检费用由应聘人员承担。

2. 政审。政审参照公安机关人民警察录用考察和政审相关要求执行。

1)原则:坚持全面、客观、公正和德才兼备、以德为先原则。

2)程序及要求:体检合格者列入考察政审对象。考察政审主要考察应聘者的思想政治表现、道德品质、业务能力、工作实绩等情况。并由当地村社、街道办事处和公安派出所出具现实表现,到相关部门查阅本人人事档案。

3)在考察中发现有不符合招聘岗位所需资格条件、不符合辅警条件的情形,以及其他不能聘用的情况的,取消应聘人员的拟聘用资格。

(六)公示和聘用

根据面试成绩、体检结果和考察政审情况综合考虑择优确定拟招聘人员,并进行为期7个工作日的公示(节假日顺延)。公示期满后无举报或举报不实且不影响聘用的,办理聘用手续,签订劳动合同。首次签订劳动合同期限5年,试用期1个月。试用期满合格的,予以正式聘用。

四、工资待遇

录用人员薪金待遇3500元/月、3800元/月、3900元/月(含个人及单位缴纳的养老、工伤保险和住房公积金费用),另有适当待遇。

五、相关事项

(一)整个招聘工作期间,请保持个人通讯畅通,同时建议关注“龙陵警方”公众号。在招聘工作领导小组及其办公室发出体能测试、面试、体检及其他事宜通知的时限内,不能按时到场者即视为自动放弃应聘资格。

(二)报考者应如实填写个人信息,所提供的证件材料必须真实有效。若在报名、体能测试、面试、体检、考察等过程中出现舞弊行为的考生一律取消应聘资格;相关工作人员出现舞弊的,按照有关规定给予严肃处理。

(三)本次招聘不指定辅导用书,不举办也不委托任何机构开展辅导培训。

(四)本次招聘工作由龙陵县纪委、监委派驻县委政法委纪检监察组实施全程监督,欢迎社会各界和广大干部职工进行监督。对违规情况进行举报的,举报人需提供自身真实姓名、身份证号码、联系方式和具体的举报材料。如提供虚假身份信息或未提供相应举报材料的,不予受理。

龙陵县公安局政工室电话:08756123273

(五)本公告中以上、以下数字表述中均包含本数。计算年龄、参加工作时间、工作经历年限等截止时间为202511月。

(六)本公告由龙陵县公安局负责解释。

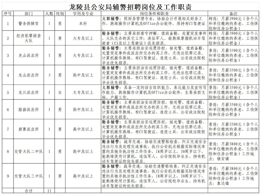
附件:龙陵县公安局辅警招聘岗位及工作职责表



龙陵县公安局

20251126

头条号
云聚城乡·头条
介绍
推荐头条