腾冲市
[
切换站点
]
热门站点
保山市
隆阳区
保山市
龙陵县
施甸县
昌宁县
隆阳区
腾冲市
头条文章
分类信息
同城好店
头条文章
搜 索
点击登录
发布信息
首页
龙陵好店
同城头条
招聘求职
房屋租售
拼车拉货
二手车辆
生意转让
本地服务
闲置物品
优惠信息
农林牧渔
黄龙玉
同城头条
>
本地资讯
>
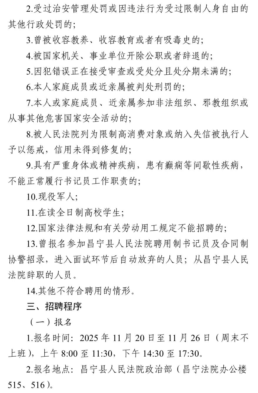
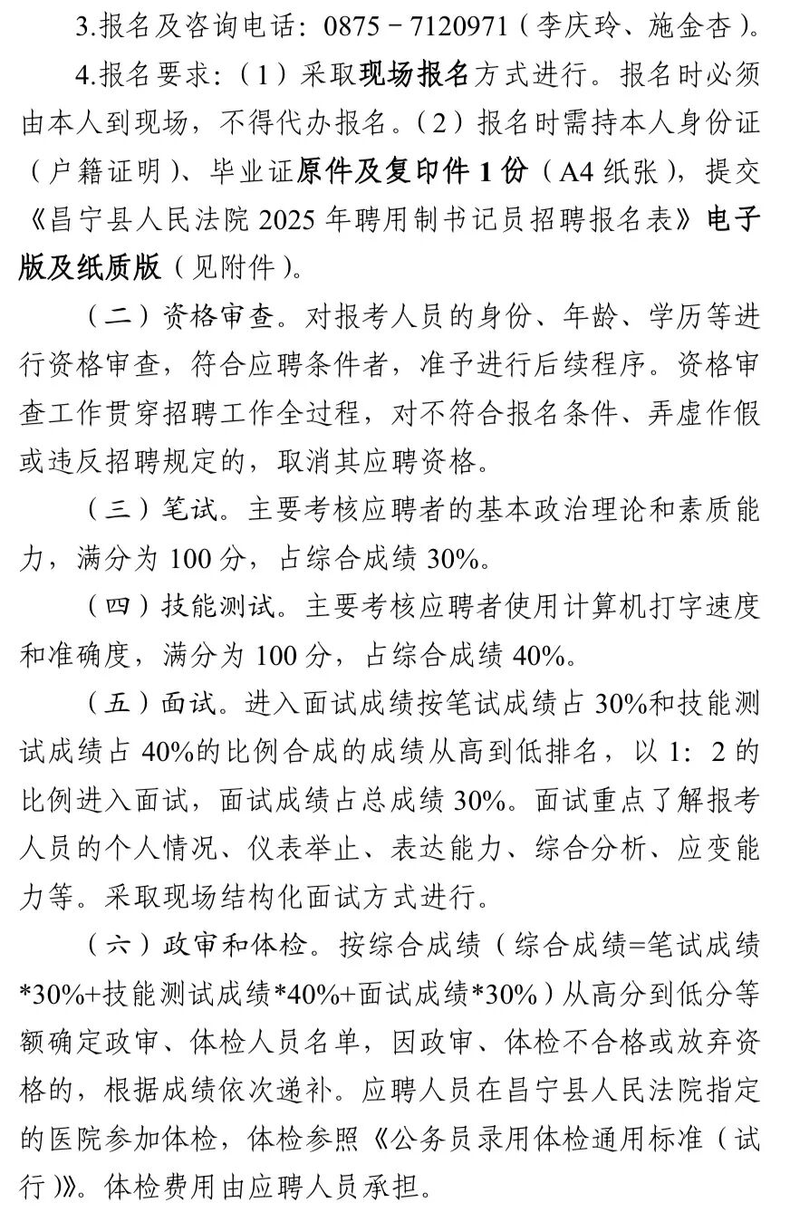
昌宁县人民法院2025年公开招聘聘用制书记员公告
昌宁县人民法院2025年公开招聘聘用制书记员公告
2025年11月20日 09:46 浏览:376 来源:云聚城乡·头条
昌宁县人民法院2025年聘用制书记员招聘报名表.doc
来源:昌宁县人民法院政治部
头条号
云聚城乡·头条
介绍
推荐头条
热烈庆祝龙陵分类信息网正式上线
云聚城乡·头条号
11-17 01:26
阳台改造秒变清新整洁
云聚城乡·头条
06-15 21:18
楼梯转角改造利用既简单又时尚
云聚城乡·头条
06-11 12:23
飘窗小卧室这样改造简约风
云聚城乡·头条
06-16 21:20
两个孩子一间房的正确做法
云聚城乡·头条
06-19 11:03
云南省退休政策最新规定主要涉及以下几个方面
云聚城乡·头条
09-26 11:16
龙陵县殡仪馆招聘15名工作人员,达8000元/月,初中即可!
云聚城乡·头条
08-27 09:12
“滇西雨屏”龙陵,不止有雨
云聚城乡·头条
02-11 09:30
人事任免---龙陵县人大常委会发布一批人事任免
云聚城乡·头条
12-27 11:17
关注!龙陵县第一中学2024年校园公开招聘教师
云聚城乡·头条
12-02 15:09
联系客服
返回顶部